From the creator of Effective Pandas

Effective XGBoost

Digital eBook and Course - Comprehensive end-to-end classification with XGBoost for Data Scientists, Programmers, and Analysts

Take your skills to the next level and become an expert in XGBoost classification. Learn best practices and gain hands-on experience with real-world datasets.

Customers hail from...

I have learners from these amazing companies (and universities).

State of the Art Classification

XGBoost (Extreme Gradient Boosting) is a powerful machine learning algorithm that has become increasingly popular. 

Out of the box, XGBoost appears to perform well. Better than many other algorithms.

XGBoost accomplishes this by combining the strengths of gradient boosting and tree-based algorithms. XGBoost is a top choice for many data scientists and machine learning practitioners. However, a few tips, tricks, and libraries will save you hours and take your XGBoost to the next level.

Features and Benefits

Professional XGBoost


  • In-depth and engaging content: Effective XGBoost offers comprehensive material that will keep you motivated and excited about learning. 
  • Real-world applications: I've carefully curated a variety of real-world datasets to give you hands-on experience with XGBoost. We don't just train a model. We go much further.  I show you how to ensure your model isn't overfitting using tools like SHAP, ICE plots, monotonic constraints, and learning curves. I will also teach you how to deploy your model.
  • Personalized support: The material will walk you through best practices I've encountered over many years of using, consulting, and teaching with XGBoost. I'm open to consulting with you and your team if you want someone to do the work for you.
  • Career readiness: By completing the XGBoost course and ebook, you'll gain a powerful skill set in high demand by employers in today's data-driven world. You'll be equipped to take on challenging data science projects and contribute meaningfully to your organization.
  • Flexibility and convenience: I understand that your schedule may be busy. I'm busy too. The course and ebook are flexible and convenient learning tools. You can learn at your own pace, on your schedule, and from anywhere worldwide.
  • Certification: Upon completing the course, you'll receive a certificate to help you stand out in a crowded job market. You can showcase your new skills and knowledge to potential employers and demonstrate your commitment to ongoing learning and professional development.

What You'll Learn

End to end models. We don't just stop at prediction.

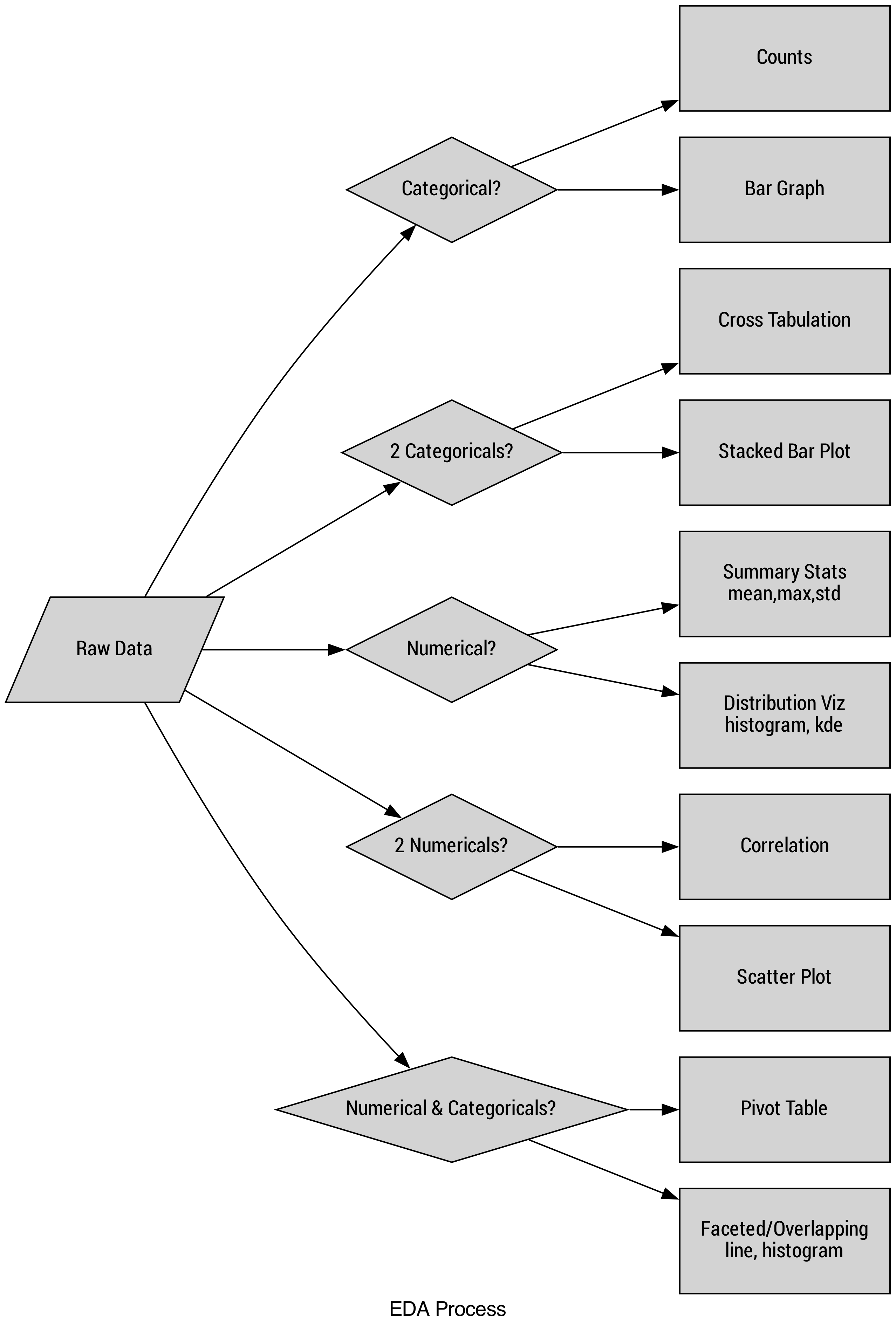
Explore your data

Walkthroughs of EDA for understanding your data

Avoid the dreaded curse of overfitting

Yep XGBoost can overfit too. Learn how to avoid this.

Understand the underlying model

With a clear intuition of XGBoost, mold problems to your desire.

Master the Hyperparameters

You'll learn what they do and how to tune them quickly.

Explore the results

Get code and examples that you can use for your predictions.

When is better worse?

Does a lower score really mean a worse model?

Understand the underlying model

Why does your model behave that way?

Grok Shap

What do these colors mean? Why are they spread out in some places and thick in others?

Constrain your model

For bias control, regulatory compliance, and performance

Deploy Your Model

What good is a model if no one can use it?

Testimonials

"Effective XGBoost" by Matt Harrison is a comprehensive guide for anyone interested in using the popular gradient-boosting library XGBoost. Gradient boosting is a powerful machine learning algorithm that dominates online competitions involving structured data, and XGBoost should be part of your toolset!

The book provides extensive practical advice on fitting, evaluating, comparing, and interpreting XGBoost models. The author uses fully worked-out examples to illustrate these steps, including important topics like data preparation, hyperparameter tuning and using the SHAP library for interpretation.

If you are interested in leveraging the power of XGBoost for your projects, and you should be, then this book is for you!

Ron Legere

 "In this book, Matt has kept a tight grip on the subject and depicted detailed examples of various scenarios. After reading his earlier books Effective Pandas and Machine Learning Pocket reference, this book takes the audience to a higher level of various niche data science aspects, and how to use them is really noteworthy. Matt takes us on a journey with his step-by-step methodology and also depicts comparisons of various alternatives. This book would be loved by folks in the DataScience community for years."

Shaji John

One of the books that turned my Data Science skills around was “Effective Pandas” by Matt Harrison. I had always wondered if there was ever going to be a book titled “Effective Machine Learning” or anything in that line. Matt has even done better; he wrote “Effective XGBoost”. Even as I have recommended his earlier works to everyone who cared to listen, I am recommending this to all. His clear, concise, and easy-to-follow writing style makes even the most complex topics understandable. He uses a unique style to sort of grab you by the hand and show you effective ways to tackle the same issues you might have worked on using real-world data. This should be a recommended reading to all Data Scientists and companies that work with tabular data of any sort.

Ricky Macharm

XGBoost is one of the most powerful ML algorithms out there which is why I'm super glad to see 🐍 Matt Harrison launch his newest book all about it!

Nick Singh

Absolutely fantastic book. XGBoost should be one of the first algorithms to consider when dealing with tabular data.... it delves deeply into all the aspects one needs to be aware of when tackling classification tasks.

Tirso LA

Book is jam-packed with the code. That is my first impression:-). Great and badly needed book + video course. 

Srdjan K

Looking to take your XGBoost game to the next level and want to do it in one week? Check out 🐍 Matt Harrison's new book. A book can give you a skillset that enables you to earn $10k's to $100k's extra by the impact you have implementing it effectively. (not written with AI)

Mark Moyou

Great Book!

Davor B


This is a very good book

Ravi R

... great and useful content, straight to the point and a pleasure reading like Effective Pandas

@verajosemanuel

Website

Just finished reading Effective XGBoost including a short online course by 🐍 Matt Harrison ; kudos to his efforts on the same.
- It's a book not just on XGBoost but an end-to-end Classification Task. Matt covers a plethora of topics ranging from EDA, Model Building, Evaluation, HyperParameter Optimization (Using HyperOpt), and Model Interpretation to Model Serving.
- I like how he keeps it very practical. However, I think a chapter dedicated to XGBoost Paper Explanation, and walking through the maths, would have been a bonus but that's me being greedy.
- Various 'effective' methods are covered which can benefit many Data Scientists and similar professionals.
- I really liked the usage of the Yellowbricks library for visualization.
- The book has quite a decent depiction of HyperOpt for HyperParameter Optimization, going a level deep in the library and leaving room for experimentation.
- Model interpretability has been dealt with in depth.
- And...Model Serving with MLFlow. That's the closure that is needed.
- The text form is simple to grasp for any level.
- Overall, it's a great practical book. There is something for everyone. I would have loved another detailed section on Handling Imbalanced dataset, but again, that's me being greedy.

And yeah, it's soothing to see Matt using Pandas chaining.😅
Thanks again Matt for your efforts. Looking forward to reading more of your work.

Himanshu

Matt presents a clear, practical and thorough demonstration of real dataset EDA with XGBoost from modeling to deployment with MLflow. Along the way, he covers:

* EDA with Pandas and Matplotib
* scikit-learn models, including Decision Trees, Random Forests, Pruning
* XGBoost models, including boosted trees and ensemble models
* Parameter tuning both with grid search and Bayesian optimization with Hyperopt
* Model evaluation and analysis going deeper than just the usual metrics
* Using MLFlow to version and serve models
* And much more!

It's accessible to beginners, but everyone, even experts in XGBoost, will learn something new to apply to their modeling flow from reading this book. Some things I learned:

* How to use Cumulative Gains Curves and Lift Curves for model evaluation
* How to use Hyperopt for efficient optimization -- it's not just for ML models
* How to interpret interactions in an XGBoost model with xgbfir

Edward K

I'm a postdoctoral researcher and teacher at Duke University. I’ve just finished reading your book “Effective Xgboost” which I found amazing. My area of research is ML applied to various financial and economic problems, and I’ve come across the real potential of three-based methods recently. Your book gave me an even broader perspective on this class of models, and I want to thank you for that.

Alessio B

Anyone interested in improving their tabular ML skill would be much better off going through the XGBoost book by Matt Harrison than trying to get any "foundation" tabular model to work

LIam Brannigan

What is Covered?

Are you looking to build robust, accurate machine-learning models to uncover hidden insights and drive real-world impact? You are in the right place!

XGBoost is widely recognized as one of the most powerful and versatile tools available.


But what sets the XGBoost apart? By deep diving with me into XGBoost, you'll gain that intuition and discover a range of techniques, tools, and libraries to build powerful and effective machine-learning models.


You'll learn how to create optimal models that balance complexity and simplicity. Above and beyond the default settings. You'll gain hands-on experience with real-world data to build models that can generalize well to new data but also uncover hidden insights about your data. Especially useful if you need to uncover bias or deal with regulatory compliance.


With a deep understanding of hyperparameters, early stopping, and hyperopt, you can fine-tune your models to deliver exceptional performance. You'll discover quick tuning techniques that can streamline your workflow. No more wasting time with naive grid search.


I will show you how to determine if you should gather more data and if that will help your model perform better. I also show how to shrink your data so you can deal with only the data that provides a meaningful signal.

You'll gain a deep understanding of model evaluation and metrics to confidently assess your models' performance. You'll discover if a slight change in score matters.


Interpreting the tree model is crucial with black box models like XGBoost. You'll be able to identify complex feature interactions and use SHAP values to gain insight into the importance of each feature in the model's predictions.


In addition, you'll discover how to calibrate your models to better match the actual probabilities of the target variable. By leveraging partial dependence plots (PDP) and individual conditional expectation (ICE) plots, you can visualize the effect of particular features on the model's predictions. You can make simpler models with better performance.


You'll also learn how to apply constraints to your models to ensure they meet specific requirements or adhere to certain rules, such as fairness or ethical considerations.


And when it comes to deploying and serving your models, you'll be well-equipped to handle a range of scenarios, from exporting your models to a production-ready format to deploying them to cloud-based services or embedding them in your applications.

Contents

The training offers the most in-depth written examples available. Video walkthrough demonstrating the code and my thought process. In addition, there is a consult call to ensure you are heading down the right path.

The Effective XGBoost ebook has over 20 chapters. It is the complete end-to-end ebook on XGBoost. I've spent years reading books, blogs, articles, and notebooks so you don't have to. It is all here. The ebook introduces the benefits of trees and walks through EDA, model creation, tuning, evaluation, interpretation, and deployment. All with real-world data. Not a Titanic person in sight!

The video course has over ten videos walking through another real problem, showing my thought process along the way. You will get the code to my demonstration, which you can use and adapt to your models.

The consulting provides a 30-minute session to get expert advice on your data modeling.

Get the XGBoost Bundle

Choose from these packages

Digital eBook

  • Digital ebook covering XGBoost
  • Over 20 chapters
  • 120+ full-color images
  • $49

Most Popular

Bundle

  • Digital eBook
  • Video Course
  • Notebook Guide
  • $99

Bundle + Consult

  • Digital eBook
  • Video Course
  • Notebook Guide
  • 30 minute Call
  • $249

Frequently asked questions

You’ve got questions. We’ve got answers.

Do you cover other models?

The course compares and contrasts Decision Trees, Random Forest, Logistic Regression, and XGBoost.

Does the course discuss regression?

No. The course and book are focused on classification and building professional grade models. Certainly, there is much overlap between regression and classification, but the book doesn't dive into regression evaluation.

Can you help my team learn XGBoost?

Yes, please reach out, and let's discuss your needs. I've worked with some of the largest companies in the world to help them with Python and Data Science.

Can I get reimbursed by my company?

Many companies do. Here is a letter you can use: 

Dear [Boss's Name],

I hope this letter finds you well. I am inquiring about reimbursement for the training that I need. The training material includes a book and video package that provides a comprehensive guide to XGBoost, which is a popular and powerful gradient boosting algorithm that is used for machine learning.

As you know, machine learning is becoming increasingly important in our field, and XGBoost is a key tool that can help us to build accurate and efficient models. By learning more about XGBoost, I will be able to contribute more effectively to our team and help us to stay at the forefront of our industry.

The total cost is [insert amount here].

Thank you for considering my request. I believe this investment in my professional development will ultimately benefit our team and our company.

If you require any further information, please do not hesitate to contact me.

Sincerely,

[Your Name]

Can I use your book to teach in my classroom?

My books are used to teach Python and data science around the world. If you are using my book to teach your students, reach out if you are interested in a virtual meet-the-author session.

Do you offer bulk discounts?

If you need more than 20 copies, reach out. I'm also open to meeting your team in a virtual "meet-the-author" session.

What other skills do I need to use XGBoost?

I would recommend some experience with Python and Pandas. In fact, I know some good books on those as well... 😉

I've been using XGBoost since it's release, and I like to think I have a pretty good grasp on how it works and some pitfalls it can have. Do you think I could benefit from your book?

Are you comfortable with Bayesian tuning? SHAP? Interactions? Interaction constraints? ICE plots? Monotonic constraints? Integrating Pandas into pipelines? Deployment with MLFlow?

Those might be reasons to invest in the book.

Is there a table of contents?

Data cleaning, exploratory data analysis, tree creation, stumps on real data, model complexity and hyperparameters, tree hyperparameters, random forest, XGBoost, early stopping, XGBoost hyperparameters, Hyperopt, step-wise tuning with Hyperopt,  determining if there is enough data with learning curves, model evaluation, metrics, model interpretation, feature interactions, shap, ICE, PDP, constraints, calibration, deployment.

Is this a physical book?

No, it is digital. However, you can purchase a physical book from Amazon if you prefer.

Can I get a receipt?

Yes. You can find Invoice-PDF from profile/settings/Billing